
När du har skapat din rekonfiguration kan du redigera schemat genom att addera flera block. Reconfiguration Tool tar hänsyn till dina preferenser, t.ex. depåernas prioriteringsordning.
Om du vill lägga till flera depåer i din rekonfiguration använder du Depå-knappen i Redigera-fältet. När du lägger till en depå placeras blocken Överskott från... och Återanvänd från... ut automatiskt. Reconfiguration Tool låter dig inte skapa otillåtna kopplingar.
För att lägga till en depå, gör så här:
Klicka på knappen Depå.
För muspekaren mot aktuellt jämförelseblock i rekonfigurationsschemat. Depåblocket fäster mot jämförelseblocket och en blå pil visar möjliga placeringar, som i Figur 1 nedan.
Klicka depåblocket på plats.
Ändra prioriteringsordningen om du vill att artiklar ska tas från en viss depå i första hand, t.ex. om du vill använda befintliga möbler från aktuell ritning innan nya plockas in från ett lager.
Namnge depån för att visa vad blocket innehåller.
Obs: ett kortare namn gör utskriften enklare och snyggare.

Figur 1: En extra depå läggs till
rekonfigurationen.
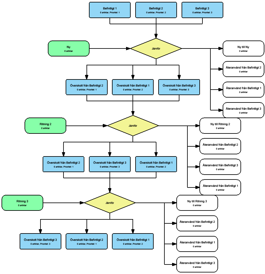
Nedan visas ett exempel på hur du kan bygga upp stora rekonfigurationsscheman som består av flera ritningar, depåer och jämförelseblock på olika nivåer. Notera att prioriteringsordningen på blocken Överskott från... har förändrats för att uppnå den mest effektiva användningen av artiklar.

Figur 2: Ett rekonfigurationsschema
med tre nivåer.